
How and Why to Use Temporary Access Passes in Microsoft Entra ID for Easy Employee Onboarding (Part 2 of 2)
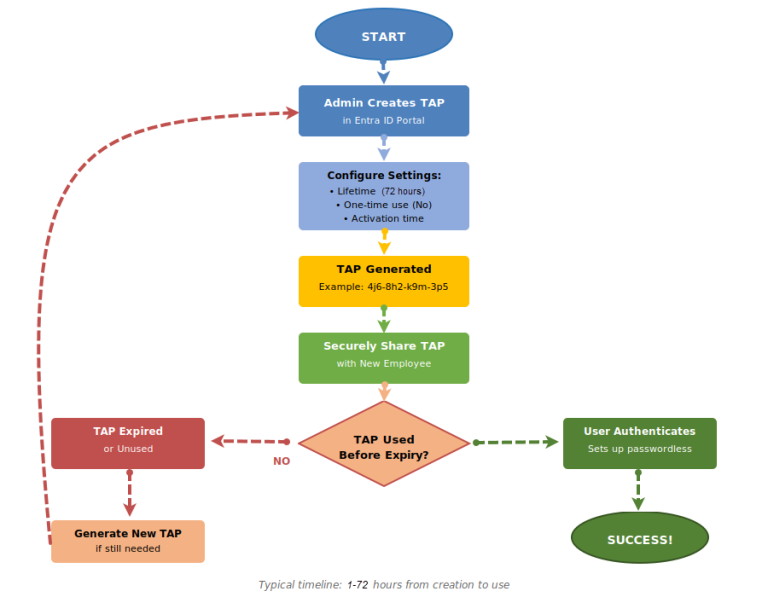
Welcome back! Last week in Part 1, we covered what Temporary Access Passes (TAP) are, why they’re a game-changer for employee onboarding, and how to enable TAP in your Microsoft Entra ID tenant. If you missed it, go back and read Part 1 first – we’ll wait! This week, we’re…






